稳转细胞系 是指通过基因工程手段将目的基因整合至宿主细胞基因组,经药物筛选获得长期稳定表达目标基因的单克隆细胞株。作为连接基因型与表型的核心工具,它为生命科学研究与生物产业化提供可重复、可量化的实验平台,是现代实验室的"生产力"标配。
基因功能研究恰似破译生命"使用说明书",不仅揭示生命本质,更推动医学、农业与生物技术的创新。明确基因功能是寻找药物靶点的第一步,稳转细胞系正是这一过程的黄金起点。
稳转细胞系分类
| 稳转细胞系 | 基因调控策略 | 表达特点 |
|---|---|---|
| 基因过表达(Overexpression)细胞系 | 外源基因强制表达 | 慢病毒载体表达,mRNA和蛋白水平显著高于内源(数倍至数百倍) |
| 基因干扰(Knockdown)细胞系 | shRNA/siRNA介导 | 利用RNA干扰技术,基因表达被"消减"但未完全消除(70-90%抑制) |
| 基因敲除(Knockout)细胞系 | CRISPR-Cas9基因编辑 | 通过基因编辑使基因功能完全丧失(移码突变或大片段缺失) |
| 基因诱导表达(Inducible)细胞系 | Tet-On/Tet-Off系统 | 表达处于"待机"状态,诱导剂可控激活 |
| 报告基因(Reporter)细胞系 | 荧光蛋白/荧光素酶融合表达 | 实时可视化基因表达或蛋白定位及与其他分子的相互作用 |
基因操作技术路线
慢病毒系统
高滴度病毒包装,感染分裂/非分裂细胞,目的基因稳定整合,适用于难转染细胞及长期稳定表达。
电穿孔转染
物理方法将载体直接导入细胞,配合抗性筛选,获得单克隆,适合悬浮细胞或对病毒不敏感的细胞系。
CRISPR-Cas9
精准基因编辑,可实现基因敲除、点突变或大片段插入,完全消除或改造目标基因功能。
服务项目
基因过表达细胞系
目的基因强制表达,蛋白水平显著升高,适用于功能增益、蛋白生产等。
- 功能增益研究 (Gain-of-function)
- 重组蛋白/抗体生产
- 药物靶点验证

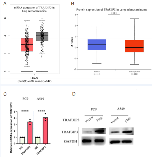
图片参考文献TRAF3IP3过表达A549/PC9细胞 (Adv Sci. 2025)
基因干扰细胞系
shRNA介导,70-90%表达抑制,模拟功能缺失表型。
- 功能缺失模拟 (Loss-of-function)
- 代谢通路研究
- 耐药机制解析

图片参考文献Dusp18干扰MC38细胞 (Nat Commun. 2024)
基因敲除细胞系
CRISPR-Cas9精确编辑,功能完全丧失,构建疾病模型。
- 致死基因机制研究
- 疾病模型构建
- 药物靶点筛选

图片参考文献GUK1敲除MGH045-1 (Cell. 2025)
服务流程
过表达 · 干扰 · 敲除 — 标准化质控,确保构建成功率
01
载体构建
基因合成/克隆
载体优化
载体优化
02
病毒包装
慢病毒包装
滴度质控
滴度质控
03
细胞转导
感染条件优化
MOI测试
MOI测试
04
药物筛选
抗性筛选
加压培养
加压培养
05
目的基因表达水平检测
QPCR检测
WB验证
WB验证
服务优势 · 全链条保障
从验证到交付,每一个环节都经得起文献发表标准的检验
WB验证服务
订购稳转细胞系即赠送Western blot验证,全膜曝光,Marker和目的条带清晰可辨,满足文章发表要求。
top级文献标准抗体支持
EnkiLife上线抗体免费使用及验证,无需客户提供抗体,省时省心。
免费使用细胞保证
提供原始细胞STR鉴定报告,确保遗传背景清晰。
STR鉴定周期承诺
标准项目8-12周交付:过表达/干扰8-10周;敲除10-12周;诱导系统12-14周,准时交付。
高效可靠售后支持
技术答疑,提供细胞复苏冻存protocol及常见问题解决方案。
全程陪伴